威尼斯下载 - 手机app官方版免费安装
网站首页
公司简介
公司简介
领导致辞
组织机构
联系我们
新闻中心
通知公告
企业动态
国企改革
信息公开
行业动态
主营业务
出租汽车
车辆展示
客运旅游
车辆展示
汽车租赁
车辆展示
商务会务用车
车辆展示
党群工作
文明创建
党建园地
工会建设
廉政建设
招标采购
招标公告
中标公示
员工招聘
人才理念
员工招聘
教育培训
企业文化
企业理念
员工风采
预约用车
1
招标采购
招标公告
>
中标公示
>
首页
>
招标公告
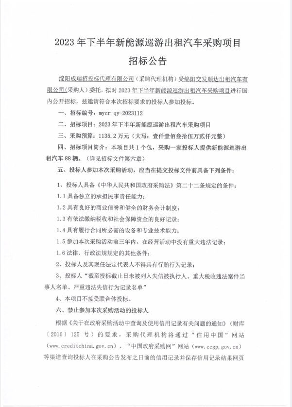
2023年下半年新能源巡游出租汽车采购项目招标公告
发表于 2023-06-29 | 1367次阅读 | 作者 管理员 | 来源 本站